您好,您正在访问的是 开云网页版 !如有疑问请拨打热线:
0531-76226724
设为首页
|
收藏本站
|
联系我们
|
网站管理
网站首页
我们
公司简介
组织机构
职工园地
业务范围
工程招投标代理
工程造价咨询
会计司法鉴定
资产评估
注册会计师法定业务
市政公用工程监理
房屋建筑工程监理
房地产评估
政府采购代理
水利招标代理
党建在线
开云kaiyun(中国)
通知公告
公司动态
行业资讯
企业文化
党建在线
政策法规
政策法规
教育考试
综合信息
下属分公司
开云网页版
山东金厦有限责任会计师事务所
济南金厦资产评估事务所
济南金厦房地产评估咨询事务所
莱芜金厦会计司法鉴定所
人才招聘
监理人员
注册会计师资格人员
资产评估师、房地产估价师资格人员
会计、审计工作人员
联系我们
留言反馈
联系方式
政策法规
教育考试
综合信息
联系我们
开云网页版
电话:0531-76226724
传真:0531-76228342
E-MAIL:sdjs6226724@126.com
网址:http://www.travelmomentswithkids.com
公司地址:济南市莱芜区花园北路46号
邮政编码:271100
教育考试
您现在的位置:
网站首页
>>
常见问题
>>
教育考试
>> 详细信息
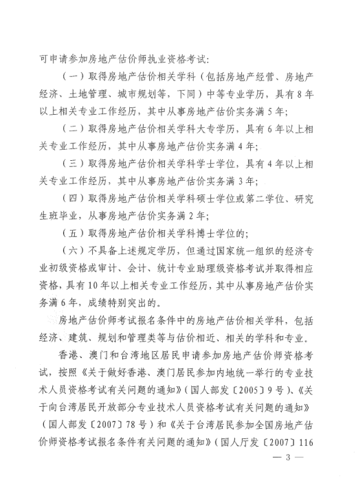
2019年度房地产估价师资格考试考务工作有关问题的通知
发布时间:2019-08-02 阅读:608次 字号:
大
中
小
上一篇:
济南出手了!下月启动建筑领域“挂证”行政处罚 这几种情况抓紧整改,别被罚了才喊冤
下一篇:
不忘监理初心 积极转型升级 努力促进建筑业高质量发展
版权所有:开云网页版
公司地址:济南市莱芜区花园北路46号(原区审计局大楼) 电话:0531-76226724 公司网址:http://www.travelmomentswithkids.com
法律声明:凡侵犯本公司版权等知识产权的,本公司必依法追究其法律责任。
展开
收缩
QQ咨询
电话咨询
0531-76226724
九游官方网页版
|
华体篮球中国有限公司
|
安博电子
|
开云官方下载开云app
|
华球平台中国有限公司
|
milan米兰官网
|
华体网页版登录
|
华球体育(中国)科技有限公司官网
|
九游官方网页版
|